EMax Ep 1500 Schaltplan
-
PeterPan
EMax Ep 1500 Schaltplan
Hallo zusammen,
ich bin so langsam am verzweifeln.
Ich habe am Berg bei Halbgas meinen Controller geschrottet, bzw. die sich intern befindlichen MosFets.
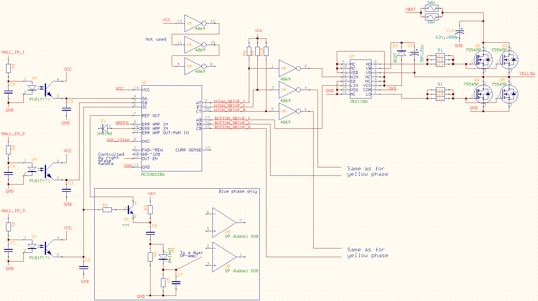
Habe die nun getauscht, alerdings ist mir dabei aufgefallen, dass noch zwei weitere Bauteile in Mitleidenschaft gezogen wurden.
Q1 (Transistor???) und ein E13005-2 (ebefalls ein Transistor???).
Kann mir da jemand weiterhelfen?
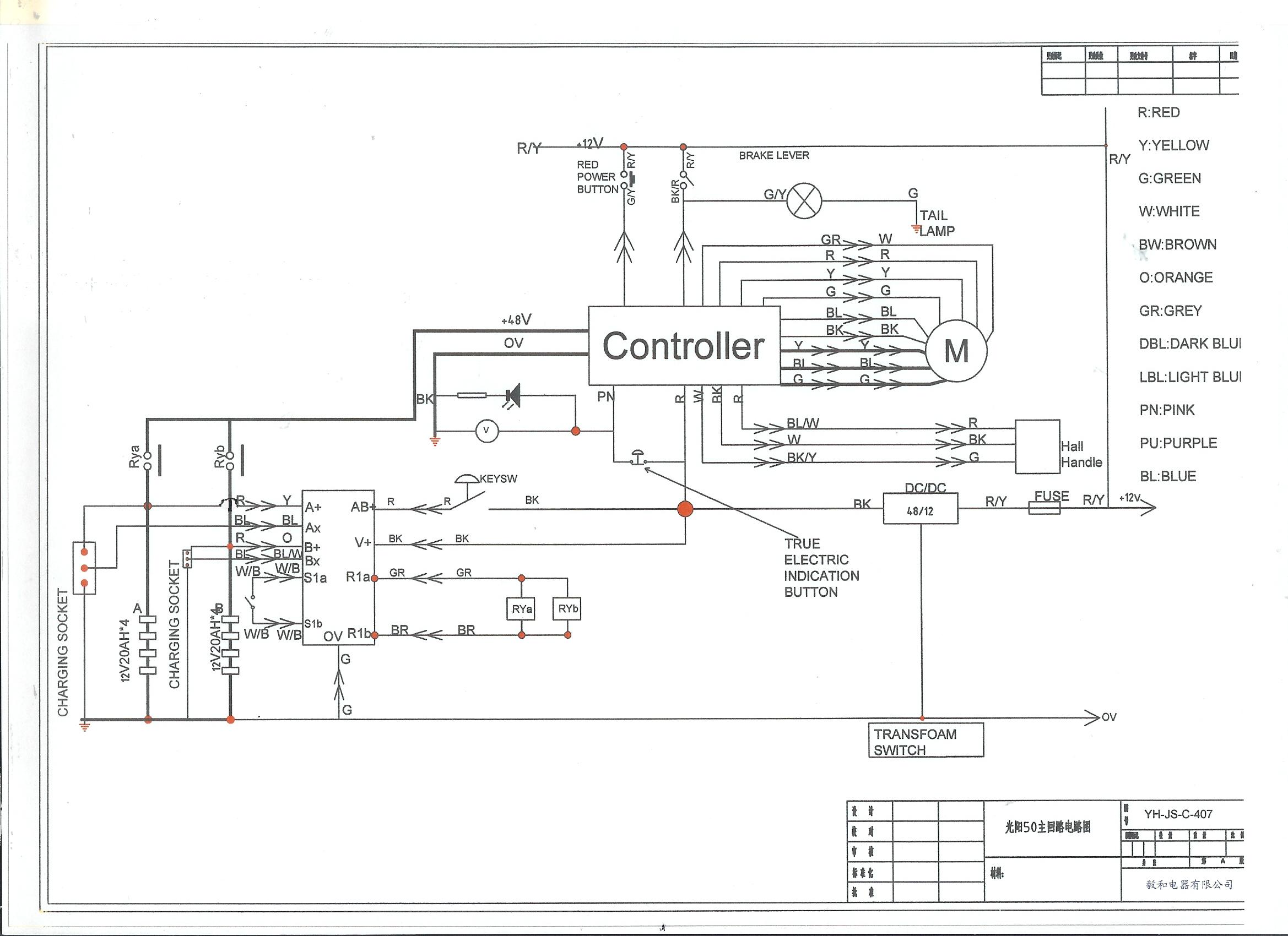
Ich habe mal den uvollständiogen Schaltplan hier hochgeladen.
Vielen Dank im Voraus
ich bin so langsam am verzweifeln.
Ich habe am Berg bei Halbgas meinen Controller geschrottet, bzw. die sich intern befindlichen MosFets.
Habe die nun getauscht, alerdings ist mir dabei aufgefallen, dass noch zwei weitere Bauteile in Mitleidenschaft gezogen wurden.
Q1 (Transistor???) und ein E13005-2 (ebefalls ein Transistor???).
Kann mir da jemand weiterhelfen?
Ich habe mal den uvollständiogen Schaltplan hier hochgeladen.
Vielen Dank im Voraus
-
STW
- Beiträge: 8409
- Registriert: So 22. Feb 2009, 11:31
- Roller: RGNT Classic NO. 1 SEL
- PLZ: 14***
- Wohnort: bei Berlin
- Kontaktdaten:
Re: EMax Ep 1500 Schaltplan
Q1 ist ein npn-Transistor, der sollte als einfache Treiberstufe leicht zu ersetzen sein. Entweder bei den anderen Motorphasen schauen, welche Type dort verbaut ist, oder eine Allerweltstype wie den BC238 oder ähnlich verbauen.
Das Teil E13... habe ich im Schaltbild nicht entdeckt, mir sagt aber auch die Bezeichnung nichts. Foto vom Controller bzw. dem Platinenbereich wäre hilfreich.
Das Teil E13... habe ich im Schaltbild nicht entdeckt, mir sagt aber auch die Bezeichnung nichts. Foto vom Controller bzw. dem Platinenbereich wäre hilfreich.
RGNT V2 ab 01/23 > 20000km
NIU NGT ab 06/20 Km-Stand > 36000km, nach Unfall verkauft in 5/23
Niu NPro seit 09/19 Km-Stand > 8000km - Verkauft in 10/22
Ahamani Swap Bj 2007 - 2.4KW - Vario - Km-Stand > 27.000km - 40AH Thundersky ab 11/08 - CALB 70AH seit 10/11 -Verschrottung 09/19
NIU NGT ab 06/20 Km-Stand > 36000km, nach Unfall verkauft in 5/23
Niu NPro seit 09/19 Km-Stand > 8000km - Verkauft in 10/22
Ahamani Swap Bj 2007 - 2.4KW - Vario - Km-Stand > 27.000km - 40AH Thundersky ab 11/08 - CALB 70AH seit 10/11 -Verschrottung 09/19
-
PeterPan
Re: EMax Ep 1500 Schaltplan
Ja super, schonmal vielen Dank.
Hier das Foto der beiden Bauteile.
Hier das Foto der beiden Bauteile.
-
STW
- Beiträge: 8409
- Registriert: So 22. Feb 2009, 11:31
- Roller: RGNT Classic NO. 1 SEL
- PLZ: 14***
- Wohnort: bei Berlin
- Kontaktdaten:
Der Q1 sieht recht abgeraucht aus ...
Der E13005-2 ist ein NPN Power Transistor, TO220-Gehäuse, 700V, 12A, auf dem Bild sieht der erst einmal ganz ok aus. So ganz ist mir dessen Sinn nicht klar, denn für die Motoransteuerung ist er zu schwach, er könnte jedoch aufgrund der Nähe zur Drossel ein Bestandteil einer controllerinternen Spannungsaufbereitung sein (also ein DC-DC - Konverter auf dem Board).
Es gibt auch die Typenbezeichnung MJE13005 oder KSe13005, das Teil sollte es z.B. beim Conrad und anderen geben. Allerdings würde es mich wundern, wenn der alleine in die Fritten gegangen ist und nichts weiter drumherum an Bauteilen.
Der E13005-2 ist ein NPN Power Transistor, TO220-Gehäuse, 700V, 12A, auf dem Bild sieht der erst einmal ganz ok aus. So ganz ist mir dessen Sinn nicht klar, denn für die Motoransteuerung ist er zu schwach, er könnte jedoch aufgrund der Nähe zur Drossel ein Bestandteil einer controllerinternen Spannungsaufbereitung sein (also ein DC-DC - Konverter auf dem Board).
Es gibt auch die Typenbezeichnung MJE13005 oder KSe13005, das Teil sollte es z.B. beim Conrad und anderen geben. Allerdings würde es mich wundern, wenn der alleine in die Fritten gegangen ist und nichts weiter drumherum an Bauteilen.
RGNT V2 ab 01/23 > 20000km
NIU NGT ab 06/20 Km-Stand > 36000km, nach Unfall verkauft in 5/23
Niu NPro seit 09/19 Km-Stand > 8000km - Verkauft in 10/22
Ahamani Swap Bj 2007 - 2.4KW - Vario - Km-Stand > 27.000km - 40AH Thundersky ab 11/08 - CALB 70AH seit 10/11 -Verschrottung 09/19
NIU NGT ab 06/20 Km-Stand > 36000km, nach Unfall verkauft in 5/23
Niu NPro seit 09/19 Km-Stand > 8000km - Verkauft in 10/22
Ahamani Swap Bj 2007 - 2.4KW - Vario - Km-Stand > 27.000km - 40AH Thundersky ab 11/08 - CALB 70AH seit 10/11 -Verschrottung 09/19
-
Peter51
- Beiträge: 6502
- Registriert: Sa 6. Aug 2011, 10:04
- Roller: E-Max 90s, E-Max 110s, E-Max 120s
- PLZ: 2
- Kontaktdaten:
Re: EMax Ep 1500 Schaltplan
Ich würde mir zwischenzeitlich einen Kelly KEB48220 bestellen, waren 'mal 139 USD und ist in einer Woche da. Dann ist sichergestellt, daß du in dieser Saison noch fahren kannst.
E-Max 90s von 2012 - Vmax>46km/h - km-Stand >5150 - 16x Littokala 51,2V 105Ah = 5kWh. JK-B1A24S15P - Sevcon Gen4
E-Max 110s von 2010 - Vmax>50km/h - km-Stand >1.800 - 4x Littokala 72V 50Ah = 14,4kWh
E-Max 120s von 2015 - Vmax 80km/h - TÜV 03.2026 - 72V100Ah LFP-Akku - JK-B2A24S15P Balancer BT - MQ Controller BT
E-Max 110s von 2010 - Vmax>50km/h - km-Stand >1.800 - 4x Littokala 72V 50Ah = 14,4kWh
E-Max 120s von 2015 - Vmax 80km/h - TÜV 03.2026 - 72V100Ah LFP-Akku - JK-B2A24S15P Balancer BT - MQ Controller BT
-
STW
- Beiträge: 8409
- Registriert: So 22. Feb 2009, 11:31
- Roller: RGNT Classic NO. 1 SEL
- PLZ: 14***
- Wohnort: bei Berlin
- Kontaktdaten:
Die Umrüstung auf einen Kelly heißt aber bei EMax kompletter Neuaufbau der Elektrik. Der alte EP-1500 ist nicht nach China-Standard aufgebaut. Also alles auseinanderreißen an der Verkabelung, alle "Merkwürdigkeiten" ausbauen, und den Kabelbaum neu aufbauen. Ich bin mir nicht mal sicher, ob der einen DC-Konverter außerhalb des Controllers hat.
RGNT V2 ab 01/23 > 20000km
NIU NGT ab 06/20 Km-Stand > 36000km, nach Unfall verkauft in 5/23
Niu NPro seit 09/19 Km-Stand > 8000km - Verkauft in 10/22
Ahamani Swap Bj 2007 - 2.4KW - Vario - Km-Stand > 27.000km - 40AH Thundersky ab 11/08 - CALB 70AH seit 10/11 -Verschrottung 09/19
NIU NGT ab 06/20 Km-Stand > 36000km, nach Unfall verkauft in 5/23
Niu NPro seit 09/19 Km-Stand > 8000km - Verkauft in 10/22
Ahamani Swap Bj 2007 - 2.4KW - Vario - Km-Stand > 27.000km - 40AH Thundersky ab 11/08 - CALB 70AH seit 10/11 -Verschrottung 09/19
-
Peter51
- Beiträge: 6502
- Registriert: Sa 6. Aug 2011, 10:04
- Roller: E-Max 90s, E-Max 110s, E-Max 120s
- PLZ: 2
- Kontaktdaten:
Re: EMax Ep 1500 Schaltplan
Die Ladeschaltung des emax 1500 ist schon einwenig speziell. Es soll ja "nur" der Controller getauscht werden:
E-Max 90s von 2012 - Vmax>46km/h - km-Stand >5150 - 16x Littokala 51,2V 105Ah = 5kWh. JK-B1A24S15P - Sevcon Gen4
E-Max 110s von 2010 - Vmax>50km/h - km-Stand >1.800 - 4x Littokala 72V 50Ah = 14,4kWh
E-Max 120s von 2015 - Vmax 80km/h - TÜV 03.2026 - 72V100Ah LFP-Akku - JK-B2A24S15P Balancer BT - MQ Controller BT
E-Max 110s von 2010 - Vmax>50km/h - km-Stand >1.800 - 4x Littokala 72V 50Ah = 14,4kWh
E-Max 120s von 2015 - Vmax 80km/h - TÜV 03.2026 - 72V100Ah LFP-Akku - JK-B2A24S15P Balancer BT - MQ Controller BT
-
STW
- Beiträge: 8409
- Registriert: So 22. Feb 2009, 11:31
- Roller: RGNT Classic NO. 1 SEL
- PLZ: 14***
- Wohnort: bei Berlin
- Kontaktdaten:
Es gibt immer noch einige Besonderheiten drumherum:
- Zum Motor gehen 6 dünne Kabel, 5 davon für die Hallsensoren, Nr. 6 ist ggf. Temperaturfühler? Könnte man im Zweifelsfall weglassen
- "Red Power Button": dürfte der temporäre "Turbo" sein, die Funktion entfällt ggf. beim Kelly
- Anschluß Pinkfarben (Controller zur Ladestandanzeige / LED), und Taster "True Power Indication": Pink und Rot zum Controller müssen dann wohl für den Kelly zusammengeführt werden bzw. die Taste muß auf Dauergedrückt stehen (sollte sie laut Schaltbild ja auch sein)
Das sind also die Feinheiten um den Controller herum.
- Zum Motor gehen 6 dünne Kabel, 5 davon für die Hallsensoren, Nr. 6 ist ggf. Temperaturfühler? Könnte man im Zweifelsfall weglassen
- "Red Power Button": dürfte der temporäre "Turbo" sein, die Funktion entfällt ggf. beim Kelly
- Anschluß Pinkfarben (Controller zur Ladestandanzeige / LED), und Taster "True Power Indication": Pink und Rot zum Controller müssen dann wohl für den Kelly zusammengeführt werden bzw. die Taste muß auf Dauergedrückt stehen (sollte sie laut Schaltbild ja auch sein)
Das sind also die Feinheiten um den Controller herum.
RGNT V2 ab 01/23 > 20000km
NIU NGT ab 06/20 Km-Stand > 36000km, nach Unfall verkauft in 5/23
Niu NPro seit 09/19 Km-Stand > 8000km - Verkauft in 10/22
Ahamani Swap Bj 2007 - 2.4KW - Vario - Km-Stand > 27.000km - 40AH Thundersky ab 11/08 - CALB 70AH seit 10/11 -Verschrottung 09/19
NIU NGT ab 06/20 Km-Stand > 36000km, nach Unfall verkauft in 5/23
Niu NPro seit 09/19 Km-Stand > 8000km - Verkauft in 10/22
Ahamani Swap Bj 2007 - 2.4KW - Vario - Km-Stand > 27.000km - 40AH Thundersky ab 11/08 - CALB 70AH seit 10/11 -Verschrottung 09/19
-
PeterPan
Re: EMax Ep 1500 Schaltplan
Vielen herzlichen Dank für die kompetenten Antworten.
Ich werde mir die beiden Bauteile erstmal bestellen und einölten und dann schauen.
Wollte nicht mehr soviel Geld in das Dingen stecken.
Falls nichts funkt., werde ich dann evtl. zum Kelly tendieren.
Ach ja der npn transostor Q1. Hat da jemand ne Bezeichnung für?
Ich werde mir die beiden Bauteile erstmal bestellen und einölten und dann schauen.
Wollte nicht mehr soviel Geld in das Dingen stecken.
Falls nichts funkt., werde ich dann evtl. zum Kelly tendieren.
Ach ja der npn transostor Q1. Hat da jemand ne Bezeichnung für?
-
e-max/vmoto
Re: EMax Ep 1500 Schaltplan
Hallo PeterPan und alle e-max- und VMOTO Rollerfahrer,
Kurze Vorstellung meiner Kenntnisse:
- Habe schon ca. 50 "alte" e-max Roller repariert
- war maßgeblich bei der Entwicklung der neueren e-max/VMOTO Roller 90S, 110S 120S, 120L usw. beteiligt
- Eigenentwicklung neuer Elektronik für die neueren e-max/VMOTO Roller
- Eigenentwicklung eines Lithium Pakets für alle 90S, 110S (48V, 60AH) in Metallbox mit internem Ladegerät und SOC im Tacho
Werde so weit es meine Zeit zuläßt euch in Zukunft bei allen technischen Problemen helfen können.
Damit PeterPan (?) seinen Motorkontroller wieder in Gang bringen kann habe ich die detaillierte Reparaturanweisung (leider in Englisch) angehängt.
Viel Erfolg!!!
Kurze Vorstellung meiner Kenntnisse:
- Habe schon ca. 50 "alte" e-max Roller repariert
- war maßgeblich bei der Entwicklung der neueren e-max/VMOTO Roller 90S, 110S 120S, 120L usw. beteiligt
- Eigenentwicklung neuer Elektronik für die neueren e-max/VMOTO Roller
- Eigenentwicklung eines Lithium Pakets für alle 90S, 110S (48V, 60AH) in Metallbox mit internem Ladegerät und SOC im Tacho
Werde so weit es meine Zeit zuläßt euch in Zukunft bei allen technischen Problemen helfen können.
Damit PeterPan (?) seinen Motorkontroller wieder in Gang bringen kann habe ich die detaillierte Reparaturanweisung (leider in Englisch) angehängt.
Viel Erfolg!!!
Wer ist online?
Mitglieder in diesem Forum: 0 Mitglieder und 9 Gäste