Seat Mo mit Votol EM150/2 die Einstellungen

S01, S02, S03, Mó
Antworten
Benutzeravatar
error
Beiträge: 2064
Registriert: Di 20. Dez 2022, 19:37
PLZ: 2
Kontaktdaten:

Re: Seat Mo mit Votol EM150/2 die Einstellungen

Beitrag von error »

Pfriemler hat geschrieben:
Do 6. Mär 2025, 16:42
Ach, die KI. Ich weiß mal wieder warum ich das Zeugs nicht nutze. Viel Worte und absolut nichts substantiell Neues.
Woher auch, wenn die noch nie Zugriff auf die Silence-Datenbank hatte.
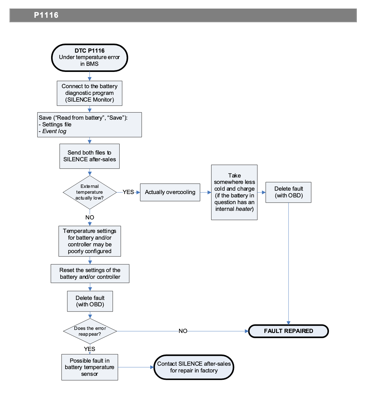
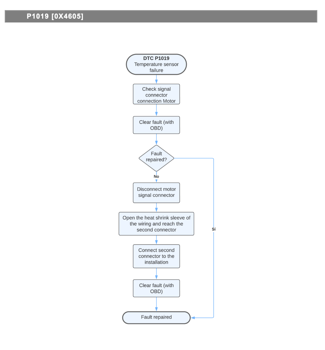
Natürlich hat P1019 mit dem Antriebsstrang zu tun. P1018 wurde ja gerade erklärt, es ist naheliegend dass das in der Nähe was ist :lol:
OK, du hast gewonnen 8-) Habe mich noch mal quer durch die Anleitungen und Charts gelesen:


Bildschirmfoto 2025-03-08 um 14.16.24.png
Bildschirmfoto 2025-03-08 um 14.23.26.png
Edit: Ich gehe mal davon aus, dass Silence keine Probleme mit dem Copyright hat. Die Rechte der Screenshots liegen bei Silence.
Zuletzt geändert von error am Sa 8. Mär 2025, 15:01, insgesamt 3-mal geändert.

Benutzeravatar
Escooter-user12123
Beiträge: 89
Registriert: Mo 29. Jul 2024, 21:28
Roller: Seat MO 50, Ecooter E3S
PLZ: 1020
Land: A
Kontaktdaten:

Re: Seat Mo mit Votol EM150/2 die Einstellungen

Beitrag von Escooter-user12123 »

Clarence Worley hat geschrieben:
Sa 8. Mär 2025, 12:13
Das Programm ist die Diagnose Software "SDiagnostics Tools" für die Werkstatt.Funktioniert leider nur mit persönlichen Zugangsdaten nach Freischaltung vom Support.
Pfriemler hat geschrieben:
Mi 5. Mär 2025, 21:31
Wo kommt der Screenshot her? Ich suche noch immer händeringend die Erklärung für P1019.
Ein P1019 taucht in der Liste nicht auf.Es geht bis P1018 und geht mit P11** weiter.Ein P1109 gibt es,aber das ist ein Fehler im Blinker links.
Gruß Thorsten
Wie kommt man an das Tool ran? Zum Händler gehen ?

Danke

Benutzeravatar
Pfriemler
Moderator
Beiträge: 2776
Registriert: Di 7. Mai 2019, 17:41
Roller: SEAT Mó125 (MJ2021 Votol)
PLZ: 14513
Wohnort: Südrandberlin
Tätigkeit: Tonkünstler
Kontaktdaten:

Re: Seat Mo mit Votol EM150/2 die Einstellungen

Beitrag von Pfriemler »

@error: Mein Dank wird Dir zeitlich und ewiglich nachschleichen ... Fehler ist dabei relativ. Wir wissen ja, dass Silence fehlende Sensorwerte mit 0 °C übersetzt und meine Fehler traten immer überraschenderweise genau am Nullpunkt auf (aber nicht darunter). Fault by design.
So oder so: Mit dem Fehler kann ich leben. Er heilt sich ja auch immer selbst.

und zur anderen Frage:
An das Tool komm man heran, wenn man sich mit Gewerbeschein bei Silence meldet, eine entsprechende Qualifikation nachweist, ein paar Schulungen macht und einen jährlichen Obolus für den Erhalt der Weihen, die heilige Software benutzen zu dürfen, entrichtet.
Oder man kennt jemanden in der Werkstatt. Meist ist das letzte deutlich einfacher, auch wenn sich die meisten Werkstatten nicht von irgendwelchen dahergelaufenen Kunden in die Karten sehen lassen.
Das ist bei Silence so - und wird bei SEAT (Thorstens Screenshot) nicht anders sein.
SuperSoco CUx '19-'21 (36Wh/km in 2000 km), Piaggio Medley 125 '20-'22 (26,6 ml/km in 5000 km). Seat Mó: Bild

Benutzeravatar
Escooter-user12123
Beiträge: 89
Registriert: Mo 29. Jul 2024, 21:28
Roller: Seat MO 50, Ecooter E3S
PLZ: 1020
Land: A
Kontaktdaten:

USB VOTOL Controller EM 150/2 200/2 260/2 Kabel zu OBD Kabel Verbindung

Beitrag von Escooter-user12123 »

Hab mich da natürlich komplett eingelesen >> Teil 2: Elektrische Kennwerte und Messungen, prinzipielle Infos

aber ich blick da nicht ganz durch wie ich das Kabel zusammenlöte >> USB zu OBD Verbindung

ich hab nun dieses blaue USB VOTOL Controller-Kabel, dass zu einen weißen Stecker führt und zwei Verbindungsdrähte (gelb und blau) hat.
Ist der weiße Stecker an diesem USB Votol Kabel also sinnlos und wird nicht benötigt?

Welchen dieser zwei Drähte (gelb,blau) vom USB Votol Kabel muss ich wo am OBD Stecker verbinden?
Und brauch ich noch zusätzliche Verdrahtungen zwischen USB und OBD Stecker oder reichen diese zwei Verdrahtungen (gelb,blau) zum OBD Stecker um mit dem Roller zu kommunizieren?

Bitte um eure Unterstützung.
Vielleicht kann man das in einer simplen Grafik darstellen wie die Drahtverbindungen laufen?

Danke

Benutzeravatar
Pfriemler
Moderator
Beiträge: 2776
Registriert: Di 7. Mai 2019, 17:41
Roller: SEAT Mó125 (MJ2021 Votol)
PLZ: 14513
Wohnort: Südrandberlin
Tätigkeit: Tonkünstler
Kontaktdaten:

Re: USB VOTOL Controller EM 150/2 200/2 260/2 Kabel zu OBD Kabel Verbindung

Beitrag von Pfriemler »

verschoben in den VOTOL-Programmier-Thread

Ganz kurz, weil mehrfach hier gepostet und ich jetzt zu faul zum Verlinken bin - und eine Zeichnung braucht es dafür auch nicht.

* OBD-Anschluss PIN 6 (CH bzw. CAN-High) an den Votol-Stick Klemme "H" (mittlerste, blau)
* OBD-Anschluss PIN 14 (CL bzw. CAN-low) an den Votol-Stick Klemme "L" (daneben, bzw. der andere Draht, gelb
20220521_114242 OBD CAN-HL-Votol-Stick.jpg
20220521_114242 OBD CAN-HL-Votol-Stick.jpg (151.33 KiB) 973 mal betrachtet
Du musst ja nicht den gelben und blauen Draht nehmen, ich habe gleich ein anderes Kabel verwendet. Wichtig ist nur H und L nicht zu vertauschen, das gibt dann Störungen und es funktioniert nichts (aber es geht nichts kaputt dabei).

Und wenn Du dann feststellst, dass bei aktivem Roller und aktivem USB-Stick am Roller nichts mehr geht, Striche im Display, MIL-Led leuchtet auf, ...
lädst Du Dir Rudis "Reparaturanleitung" herunter und befolgst sie.
SuperSoco CUx '19-'21 (36Wh/km in 2000 km), Piaggio Medley 125 '20-'22 (26,6 ml/km in 5000 km). Seat Mó: Bild

Benutzeravatar
Escooter-user12123
Beiträge: 89
Registriert: Mo 29. Jul 2024, 21:28
Roller: Seat MO 50, Ecooter E3S
PLZ: 1020
Land: A
Kontaktdaten:

Re: Seat Mo mit Votol EM150/2 die Einstellungen

Beitrag von Escooter-user12123 »

das ist ein female Anschluss im Roller?

Benutzeravatar
Pfriemler
Moderator
Beiträge: 2776
Registriert: Di 7. Mai 2019, 17:41
Roller: SEAT Mó125 (MJ2021 Votol)
PLZ: 14513
Wohnort: Südrandberlin
Tätigkeit: Tonkünstler
Kontaktdaten:

Re: Seat Mo mit Votol EM150/2 die Einstellungen

Beitrag von Pfriemler »

Escooter-user12123 hat geschrieben:
Mi 12. Mär 2025, 15:23
das ist ein female Anschluss im Roller?
Wie in jedem anderen Fahrzeug auch?
SuperSoco CUx '19-'21 (36Wh/km in 2000 km), Piaggio Medley 125 '20-'22 (26,6 ml/km in 5000 km). Seat Mó: Bild

Benutzeravatar
Escooter-user12123
Beiträge: 89
Registriert: Mo 29. Jul 2024, 21:28
Roller: Seat MO 50, Ecooter E3S
PLZ: 1020
Land: A
Kontaktdaten:

Re: Seat Mo mit Votol EM150/2 die Einstellungen

Beitrag von Escooter-user12123 »

hab bisher "0" Erfahrung damit.
Ich bin echt ein Newbie

Danke

Benutzeravatar
Escooter-user12123
Beiträge: 89
Registriert: Mo 29. Jul 2024, 21:28
Roller: Seat MO 50, Ecooter E3S
PLZ: 1020
Land: A
Kontaktdaten:

Re: Seat Mo mit Votol EM150/2 die Einstellungen

Beitrag von Escooter-user12123 »

Muss der Roller ein oder ausgeschaltet sein wenn ich versuche mich zu connecten?

Benutzeravatar
Aperto
Beiträge: 108
Registriert: Di 17. Mai 2022, 10:54
Roller: SEAT Mó 125 / 10.2022 / MJ2023
PLZ: 40200
Wohnort: Düsseldorf
Kontaktdaten:

Re: Seat Mo mit Votol EM150/2 die Einstellungen

Beitrag von Aperto »

Escooter-user12123 hat geschrieben:
Mi 12. Mär 2025, 15:49
Muss der Roller ein oder ausgeschaltet sein wenn ich versuche mich zu connecten?
Ja klar, eingeschaltet, sonst passiert da nichts... :-)
Viel Erfolg!
Gruß, aperto

Antworten

Zurück zu „Silence / SEAT“

Wer ist online?

Mitglieder in diesem Forum: Dot [Bot], Klaona und 10 Gäste